
Klagevejledning for forældre
Læs om mulighederne, hvis I som forældre ønsker at klage over en afgørelse om specialundervisning.
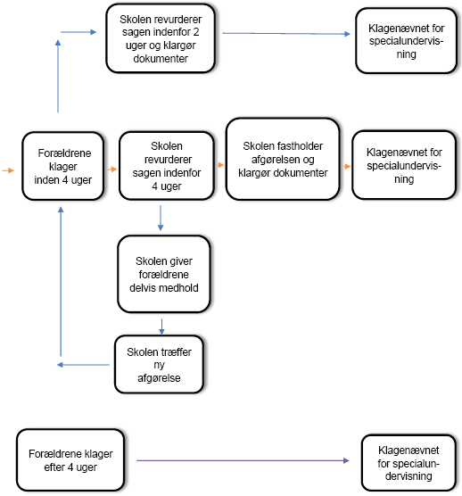
Hvis I som forældre ønsker at klage over en afgørelse om specialundervisning, skal I sende klagen til barnets skole i kommunen inden 4 uger fra modtagelsen af afgørelsen. Skolen skal så genvurdere sagen. Skolen orienterer Skoleafdelingen.
Du kan klage over alle beslutninger om specialundervisning, herunder:
- Det specialundervisningstilbud, dit barn har fået
- Indholdet i dit barns specialundervisningstilbud
- Beslutning om, at dit barn ikke skal have specialundervisning
Frist på 4 uger for genvurdering i tilfælde af klage
Skolen har fra modtagelsen af klagen 4 uger til at genvurdere sagen.
Hvis skolen fastholder afgørelsen, sender skolen klagen og sagens dokumenter til Klagenævnet for specialundervisning.
Hvis skolen efter genvurdering giver jer som forældre helt eller delvist medhold, skal skolen sende en ny afgørelse til jer.
Hvis I som forældre kun får delvist medhold, har I 4 uger, fra I har modtaget afgørelsen til at meddele, om I ønsker at fastholde klagen. Hvis I som forældre ønsker at fastholde klagen, sender skolen indenfor 2 uger klagen til Klagenævnet for Specialundervisning.
Skolen orienterer jer om afgørelsen.
Klagefristen er ikke overholdt
Hvis skolen vurderer, at klagefristen på 4 uger er overskredet, foretager skolen ikke en genvurdering, men sender straks klagen videre til Klagenævnet for Specialundervisning, som tager stilling til, hvorvidt klagefristen er overskredet.
Hvad siger loven?
Regler om klageadgang findes i folkeskolelovens §51, reglerne om genvurdering i folkeskolelovens § 51 B og specialundervisningsbekendtgørelsens §§ 20 – 22.
Klagemodel, klagenævnet for specialundervisning

procesmodel af klagehåndtering fra forældreklage til klagenævnet for specialundervisning

procesmodel af klagehåndtering fra forældreklage til klagenævnet for specialundervisning